PCB Reverse Engineering Services
From PCB Sample to Schematic & BOM – We Uncover, Analyze, and Rebuild with Precision.
- PCB Board Clone/Copy
- IC Crack(P/N Unlock, Code Disassembling )
- ReDesign, Cost & DFM Optimization
Contact Us

Why Our PCB Reverse Engineering Services
30+ Years of Industry Experience
Complete Schematic & BOM Recovery
Component Identification & Substitution
PCB Layout Recreation & File Generation
Firmware & Software Extraction (if applicable)
NDA & Intellectual Property Protection
Our Services

PCB Reverse Engineering
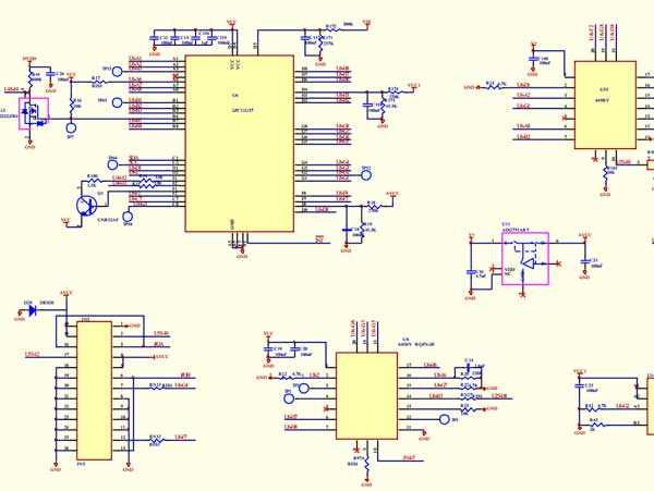
If you have the actual PCB or PCBA board, we’ll provide the engineering files by reverse engineering: Gerber, BOM, Schematic diagram.
Our PCB copy/Clone service will provide Gerber files which can be used for PCB manufacturing.
We provide 1-28 layers fast clone service.


IC Unlock Services
Support IC types: DSP,CPLD,PLD,AVR,ARM;
- Actel microcontrollers models
- Atmel microcontroller series
- ALTERA Series
- MICROCHIP Microcontroller
- HOLTEK
Security
NDA Signing Available
All Projects Handled Confidentially
Secure File Handling
What Types of Electronics Can We Reverse Engineer?
- Consumer Electronics
- Industrial Control Boards
- Medical Devices
- Automotive Electronics
- Power Modules & Adapters
- RF & Wireless Modules

One-Stop Services
From Design to Fabrication and Assembly
FAQ
Reverse engineering, in the context of electronics, is the process of analyzing a device's hardware or software without having access to its design or schematic information. The goal is to understand the device's functionality, design, and potential vulnerabilities.
The motivations for PCB reverse engineering are not necessarily nefarious. Companies that own products or complete designs through commercial acquisitions often require this service. Documentation may be poor or missing, but since the board is a fusion of all design documents, close inspection can peel back the layers (sometimes figuratively) to recreate the design and potentially prepare it for new revisions. The practice is rarely a one-shot, but rather reflects the prototyping process, which perhaps unsurprisingly is the opposite.
Reverse engineering is used for various purposes. In competitive analysis, companies reverse engineer products to understand competitors' technology. In cybersecurity, it's used to find vulnerabilities in hardware or software. In repair and maintenance, understanding a product's design helps in troubleshooting.
